Foreign Operational Inefficiencies in Ukraine, and How Bird of Light Manages to Achieve 3.08% Expenses on $5.5 Million in Aid Delivered

Disclaimer: I am by no means trying to discourage foreign humanitarian efforts in Ukraine, nor am I trying to admonish their efforts to help. What I want to highlight is that there is a need for a shift in operational strategy to increase the efficiency and effectiveness of aid. Now more than ever as funding and aid is slowing down.

Now, let’s get started.

We’ve been operating in Ukraine since the start of the war.

When the 2022 invasion began on February 24th, Zhanna and I were already in the country, though we had no intentions of creating a charity at that time, nor did we have any direct experience in this realm.

But through our combined efforts, we have created an impressively effective and efficient operation, with 3.08% of the $5.5 million in aid delivered going towards expenses and a staff of three people: Zhanna, myself, and our lovely accountant.

All the while, we have meaningfully delivered impact to over 250,000 Ukranians nationwide on projects that we set up as issues arise and close down as larger charities manage to get the operations established.

“How do we do it?” you might be thinking. In this article, I want to talk about this very topic. I want to discuss the issues with existing operational strategies employed by larger foreign operations, explain how we operate, and explore how this operational model can be applied to other organizations.

Setting the Wrong Goals

Foreign operations coming into any country are typically, by design, inefficient and ineffective machines. Note that I am not stating that they are inherently this way. The issue stems from the operational philosophies involved and how they are set up.

In many cases, foreign-led operations utilize a top-down management hierarchy, with leadership stemming from Western origin. From this team, they embark on a fact-finding mission looking to understand the ongoing issues and understanding the operational nuances to execute the goals. In this process, many organizations will also begin setting up their teams within the country, employing the time-tested procurement and bureaucratic processes they utilize to track and ensure each step of the process, and using rigorous reporting mechanisms to keep the accounting clean and consistent.

Nothing in this process is outright absurd, nor is it a bad approach if you want to maximize objectives like accountability, minimize internal corruption, and increase the utilization of a large back-office staff.

However, none of these should be the real goal. The real goal of any foreign humanitarian operation in a country like Ukraine should be around the greatest and most effective betterment of the country in whatever measured metric. Could be efficiency in humanitarian aid delivered, people fed, lives saved, who knows, it’s up to the operation. However, it is definitely not maximizing accountability or anything along those lines, though that is a very important tertiary goal.

The issues of inefficiency come inherently with how the systems are set up. The US government does this all the time. A contract might be to set up 120 schools in Afghanistan, but what about everything else? What about the teachers? What about enrollment? What about the efficient use of money?

Sure, 120 schools are set up, but what if they are later taken by the Taliban? How effective was that contract at the end of the day really?

We, in our Western bureaucratic process oriented world have become obsessed with the goals set by paper shuffling accountants and have lost sight of the real goals at hand.

Look at SpaceX vs Boeing. SpaceX is regularly flying their Dragon Capsule.

SpaceX, a newcomer to the space industry, is beating out Boeing, an incumbent with much more experience, by flying their Dragon capsule 9 years sooner, 16x more often, while being $2B cheaper to develop.

This isn’t because the people at Boeing are stupid—quite the opposite. The system in which they are set up is what has caused their failure.

To enact greater change in a country like Ukraine, if they wish to become effective and efficient, foreign operations must fundamentally shift how they approach their operational strategy.

How Bird of Light Operates

As an organization founded to deliver the greatest impact possible, we operate on a different set of goals.

  1. Maximize the impact of our aid

  2. Minimize the expenses involved in delivering aid

  3. Deliver aid as quickly as possible

Need accountability? Yes, we will do that, but not at the expense of impact and efficiencies. Staffing? Let’s get volunteers. Vertical integration? Screw that, let’s find somebody who wants to do the parts we don’t want to do.

Everything is geared around effectiveness and efficiency for us.

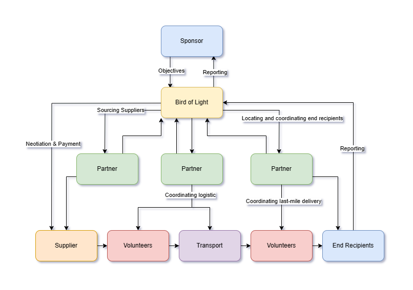
This for example is what a typical delivery of items looks like for us.

Instead of vertically integrating a procurement manager, logistics team, last-mile delivery team, and all those numerous pieces, we work more like a network of partners.

From a donor who has a specific objective that we set collaboratively with them, we utilize our partner network of volunteers and organizations to figure out everything in-between. We will utilize partners to help identify the end recipients that are in more dire need, identify partners that will coordinate volunteers, identify partners that will coordinate transportation, and identify partners that will manage sourcing suppliers from which we will be procuring items.

Inside a real operation, there may be many many more partners than are listed, but for illustration purposes, that is roughly the process we utilize.

And from this network of partners, Bird of Light acts as a control tower that project manages the operation, manages the bureaucratic necessities, and controls the funds.

Each partner is happy to be part of the operation as we only work with partners that align in objectives with us. We are all trying to deliver the greatest impact. If they also receive some sort of social benefit for supporting the project, then even better. We’re always trying to create win-win-win scenarios.

As a result, our three-person team balloons up into involving dozens or even hundreds of individuals depending on the size of the endeavor we are embarking on. Simultaneously, this operation then shrinks back down into our team of three when we are no longer in active engagement.

We are not experts in procurement, but we can certainly find a partner that IS an expert in procurement, understands the market rates, and can manage the operation for us. Great, we now have a procurement manager that will get it done.

We are not experts in logistics, but we can certainly find a partner that IS an expert in logistics.

We are not experts in war-time last-mile delivery, but we can certainly find a partner that is.

Do you see how efficient this can get?

We are creating a big tent from which everybody can sit under and play a role. In Ukraine, there are hundreds of individuals with real expertise who want to help, but it’s rare and inefficient for them to tackle the entire puzzle. A person who is an expert in procurement might not know anything at all about last-mile delivery and who actually needs the items. Likewise fore very other role.

What we are doing is assembling a puzzle of talents so each person or organization can play into their strengths and participate in executing the project.

How We Developed Our Model and How You Can Adopt It

Now, it’s easier said than done. We’ve spent at least a whole year getting this model to where it is today, where everything flows smoothly and effectively.

To be frank, the only reason why we managed to develop this model of operation is because Zhanna is Ukrainian and speaks Ukrainian. This has allowed us to communicate and coordinate much better with local groups on the ground.

But that doesn’t mean that this model cannot be implemented in some form by foreign groups. It just means that it’ll require a bit more deliberate effort than our lucky happening upon it.

The crux of our operating model is our ability to find and vet our partners. We are constantly looking to meet with new partners both in Ukraine and the West, and in the process, understand what they are capable of doing, as well as test their integrity.

By understanding what they are capable of doing, we begin to understand where in the puzzle they can fit on at a later date. But more important than that, we must constantly test for how much integrity they hold for the mission. If there is a partner that is looking to make some sort of personal gain, is too focused on personal credit, or is otherwise unreliable, we must weed them out from the process as they now represent an operational risk to our supply chain if we become dependent on them.

All the while, when we identify a good partner, we are in constant contact with them to understand if they have other partners that they can bring into the fold when a new project arises. A partner brought to us by another great partner is the best way to identify the best.

A-players want to work with other A-players.

So what does this mean in practicality?

It means that, first and foremost, it is crucial to find a member of a team who will want to focus on developing partnerships and deploying them. It also means that whoever this person is, they must be in a leadership role within the overall project structure. If somebody is in charge of partnerships but doesn’t have any ability to bring them on or figure out how to place them, that role is not going to be effective.

It also means that it is essential that this member of the team is somebody who is fluent in the local culture and language and who may also want to spend some time embedded in the country. This person may be a local champion.

The benefits of being able to converse with locals and understand them culturally cannot be understated. Even in cases where both parties are speaking the same language, a cultural difference may be enough to derail conversations in the subtleties of meaning and mistrust completely.

It means moving the hierarchy from somebody who is sitting in a comfortable office to somebody who is deeply passionate about the issue and is willing to get into the thick of it.

Second, it is essential to move away from metrics and goals that are inconsistent or contradictory to the end goal that we are trying to pursue.

A 60% loss of funds to administrative expenses is just as bad as a loss of 60% in aid delivered due to theft.

If the operational goals do not align, they must be removed. The metrics developed through large operations are, of course, of interest, but there must also be a tolerance for “shrinkage” or other incidents for the sake of the end goals. These are, of course, important to mitigate, but they must always come second.

A misaligned metric can derail an operation so easily precisely because the metrics define how we are achieving goals. The metrics and goals must always be completely in alignment.

Closing Remarks from Bird of Light

This is a far greater topic than can be summarized into one article, but if you are operating in Ukraine and or are in need of help, message us. Our doors are open, and we are always looking for collaborators.

And also, if you are perhaps related to the execution of large procurement contracts for Ukraine, please let us know, we are looking to assist in this space.

Next
Next

Our Vision: To Build the Bridge between the West and Ukraine